2025年前三季度中国股权投资市场持续回暖。
募资方面,2025年前三季度新募集基金数量和规模分别为3,501只,1.16万亿元,同比上升18.3%、8.0%。前三季度政府投资基金、地方国资平台、险资、AIC活跃出资,发起设立多只基金支持募资市场回暖。分币种看,人民币基金主导地位进一步提升,外币基金募资延续下滑态势,前三季度共17只外币基金完成新一轮募集,募集规模近240亿元,同比分别下滑55.3%、56.9%。
投资方面,2025年前三季度投资案例数共8,295起,披露金额5,407.30亿元,分别同比上升19.8%、9.0%。分行业看,硬科技领域获得市场较高关注,IT、半导体、生物技术/医药健康、机械制造等领域投资案例数量均超千起,AI、GPU、创新药、智能制造等细分领域热度较高。
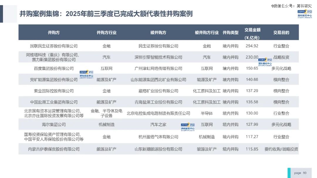
退出方面,在IPO及并购市场回暖推动下,被投企业IPO及并购退出案例数同比增加。据统计,2025年前三季度共发生2,029笔退出案例。其中被投企业IPO案例数为1,002笔,同比上升37.8%;并购退出案例数合352笔,同比上升84.3%。

























































































参见:https://report.pedata.cn/1759220354511001.html?sessionid=
【本文由投资界合作伙伴微信公众号:清科研究授权发布,本平台仅提供信息存储服务。】如有任何疑问,请联系(editor@zero2ipo.com.cn)投资界处理。
旗下微信矩阵:
















